首页 > 新闻 > 正文
三年级下册数学试卷(考研数学都考什么)

 2022-08-21 13:39  阅读 10

摘要:根据各学科和专业对硕士研究生入学所应具备的数学知识和能力的要求不同,非数学专业数学考研试卷现在分成了3类:针对理工科类的为数学一、数学二;针对经济学和管理学类的为数

根据各学科和专业对硕士研究生入学所应具备的数学知识和能力的要求不同,非数学专业数学考研试卷现在分成了3类:针对理工科类的为数学一、数学二;针对经济学和管理学类的为数学三(需要注意的是,2009年之前管理类为数学三,经济类为数学四,2009年之后考研大纲将数学三数学四合并为数学三)。具体来说,各个不同的专业所使用的考研数学试卷种类有具体规定。



那这三类考研数学试卷有什么区别呢?

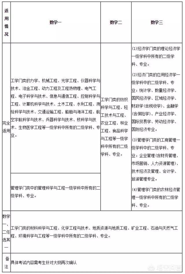
具体而言,三类不同的考研数学试卷的最大区别在于知识点的要求上:数学一要求最广,数学三其次,数学二最低。这个差异就成了数学一、二、三在考试内容和适用专业上的不同。数学一针对对数学要求较高的理工类学生,数学二针对数学要求低一些的农、林、地、矿、油等专业,而数学三则针对管理、经济等方向的考生。总的来说,数学一考得比较全面,高等数学,线性代数,概率论与数理统计都考,而且题目偏难。数学二不考概率论与数理统计而且不要求多元微积分,而且题目较数一容易。数学三考得也很全面,题目难度也不比数学一简单多少。具体的区别可见图。




最后说说数学专业的考研内容。数学专业的考研科目一般为高校自命题的数学分析与高等代数,不同学校不同数学专业的要求就千差万别了,难度差异也非常大。可能有些学校初试还会考常微分方程或者解析几何,但这些都是数学专业非常基础的内容,后续课程的考察都会放在复试中,所以初试还是以基础课为主。其实如果数学专业的学生去考非数学专业,不一定占什么优势,重要的还是要对考试内容熟练掌握。

关键字: 什么 / 考研 / 三年级 / 数学 / 下册 / 试卷 / 
垃圾分类手抄报简单又漂亮(垃圾分类的手抄报_) 爱国手抄报图片大全(爱国,爱党,爱人民手抄报的图怎么画) 我与祖国共成长手抄报(有关我和我的祖国填写手抄报内容怎么写 十一国庆节的由来(“十一”国庆节这个引号的作用) 辣条的危害(辣条含铅多吗) 国庆节内容资料(国庆的由来10字) 少儿节目动画片大全(少儿频道播出的所有动画片) 幼儿园家园共育小知识(幼儿园该如何做好家园共育的工作) 中秋国庆黑板报(国庆节黑板报内容资料) 国庆的意义(国庆节应该做什么事比较有意义)

本站涵盖的内容、图片、视频等模板演示数据,部分未能与原作者取得联系。若涉及版权问题,请及时通知我们并提供相关证明材料,我们将及时予以删除!谢谢大家的理解与支持!


Copyright © 版权所有 | 联系方式:osnev93x5o@gmail.com